成都招聘管理_成都招聘网 成都人才网 成都招聘信息 智联招聘(2)
招聘图片 2022-06-03 06:00 热度:
2018中央企业校园招聘2万多个热招职位 附招聘公告
2020成都成华区春风行动招聘活动详情
成都市武侯区成都代招聘 户籍变动转移
成都招聘法务主管 专员人才引进公告
成都招聘网 成都人才网 成都招聘信息 智联招聘
生活服务业就业指数发布 成都招聘需求最高,月嫂用工缺口大
全面启动人才配置服务 成都人才市场加开周日大型招聘会
赤峰医疗卫生招聘线上公开课课程视频 医疗招聘在线课程 19课堂
成都人才市场行政管理 文秘教育类招聘会
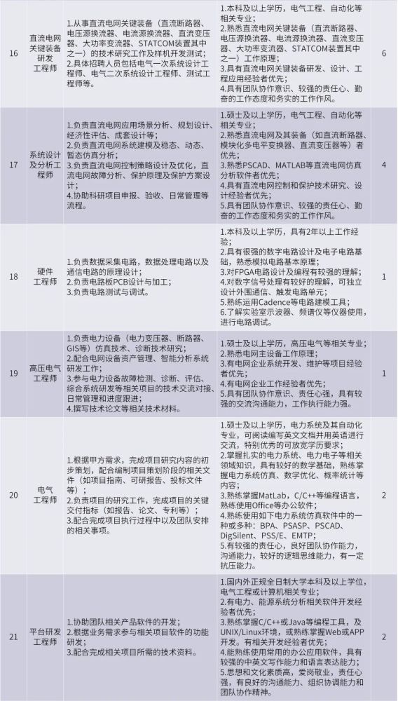
招聘 涉及成都超算中心 两大研究院所
中共河南省委网络安全和信息化委员会办公室直属事业单位2019年公开招聘工作人员方案
成都彭州市其它培训班哪家好 其它培训班哪家好 其它培训课程排名 淘学培训
成都将赴重庆招聘2115人,皆为事业单位编制岗
招聘信息 成都市郫都区38家企业招聘岗位信息 0821











