招聘评估_招聘选拔和绩效的评估方法
 招聘图片 2022-04-08 10:40 热度:
        招聘选拔和绩效的评估方法
招聘效果评估方案
人力资源岗位 绩效考核指标 附 招聘效果评估方案
早安山东 山东卫视 山东网络台
招聘评估的介绍
深度 一文读懂2017中国供应链金融报告,垂直化趋势明显
人力资源岗位 绩效考核指标 附 招聘效果评估方案
工作分析岗位评估企业招聘
中卫编写商业计划书的多少钱
房地产评估公司招人
因聘请的评估机构被立案调查 巨人网络305亿收购Alpha案中止审查
你中意的候选人就一定最合适吗 六招教你快速评估软技能
招聘效果统计分析怎么写,招聘效果评估表分享,养蛊式招聘到底是什么意思
你中意的候选人就一定最合适吗 六招教你快速评估软技能
和致盛评估测绘公司诚招评估员 业务经理 测绘员
成都成华区代办公司注册机构注册基本制度的产生
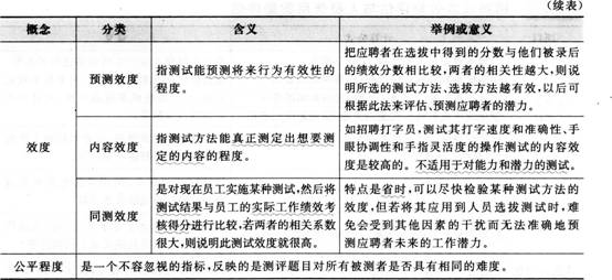
人力资源管理师三级考点与习题 员工招聘活动的评估
2018夏季感官评估培训招募
还在为评估员工英文口语能力而发愁 你有救了......
云南省教科院2012年招聘教育评估与教育质量监测项目研究人员公告
2020年下半年找工作最佳指南 2020年Q3人力资源趋势报告
 
 

















